• 東京都新宿区にある四谷三栄町町会のホームページです。

令和2年度の地域防災活動について(新宿区危機管理担当部)

資料一覧

地域防災力向上に向けた取り組みについて

別紙1 家具転倒防止器具取付け事業のご案内(チラシ)

別紙2 防災用品あっせんのご案内(パンフレット)

別紙3 消火器あっせん(チラシ)

別紙4 住宅用火災警報器あっせん(チラシ)

別紙5 避難所運営訓練の実施について

別紙6-1 防災区民組織への活動支援について

別紙6-2 新宿区防災訓練実施計画書(用紙)

別紙7 地域配備消火器設置場所提供のお願い

別紙8-1 小型消防ポンプ用燃料の購入先のご案内

別紙8-2小型消防ポンプ用燃料資料

別紙9 避難所に対する応急給水栓の設置について

別紙10 避難所における新型コロナウイルス感染対策について

年間事業予定表

みんなで考えよう多様な視点で取り組む避難所運営(パンフレット)

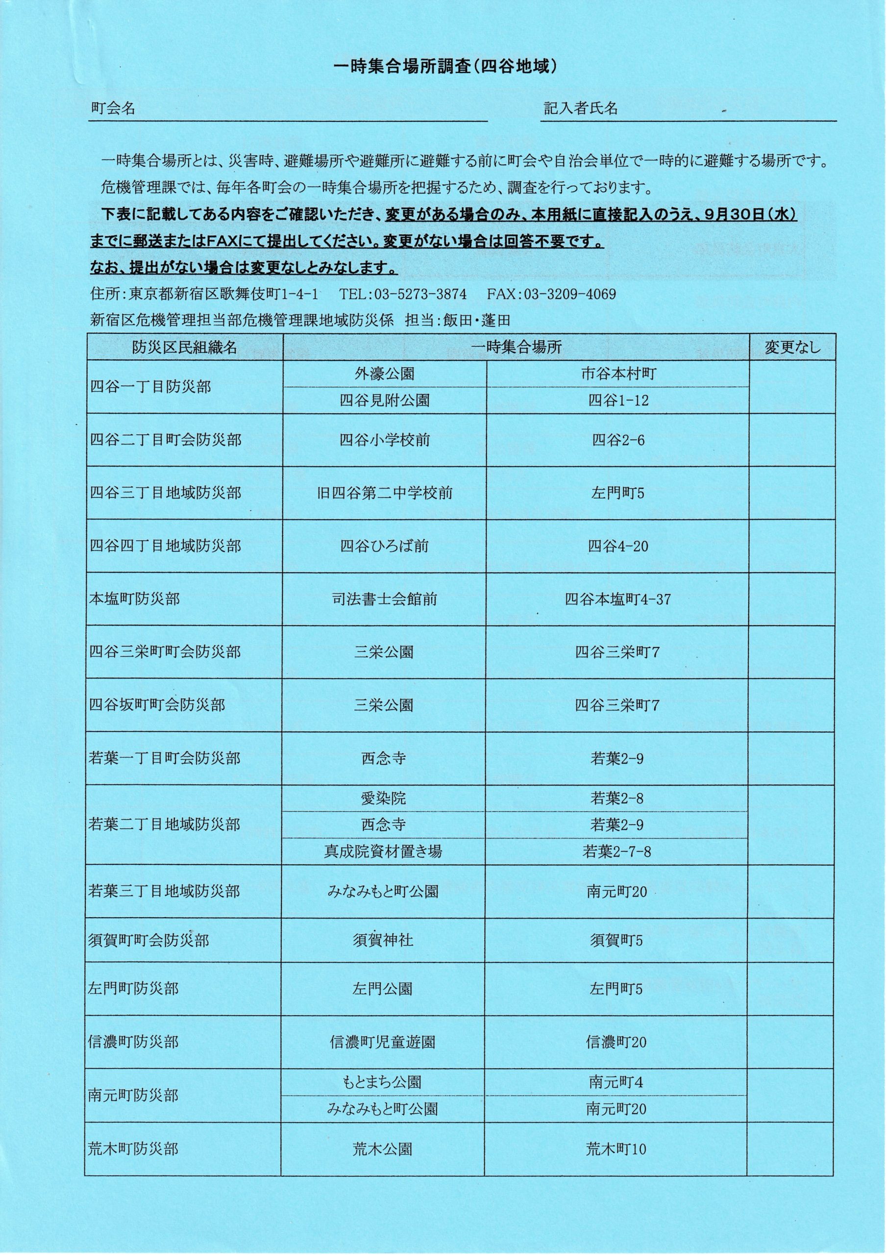
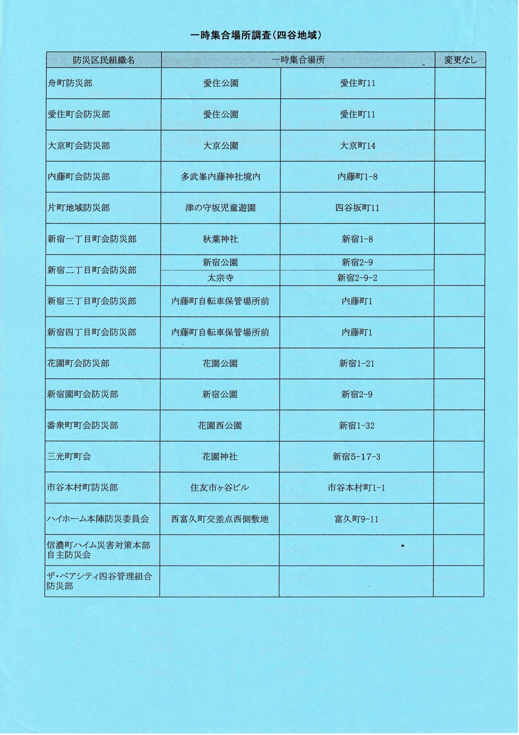
一時集合場所調査票

意見・質問用紙

コメントを残す

メールアドレスが公開されることはありません。 が付いている欄は必須項目です

CAPTCHA